依据《高等教育自学考试暂行条例》(国发〔1988〕15号)、《中华人民共和国行政许可法》、《湖南省行政程序规定》、湖南省高等教育自学考试委员会关于印发《湖南省高等教育自学考试考籍管理工作细则》的通知等相关文件规定,对补办毕业证明书和毕业生登记表证明书做出以下规定。
一、查询方式:湖南高等教育自学考试自助服务系统http://zikao.hneao.cn/net/查询
二、办理时间:省自考办集中受理时间为考生缴费后3—7个工作日(不包括及高校审核时间及主考院校盖章时间)。
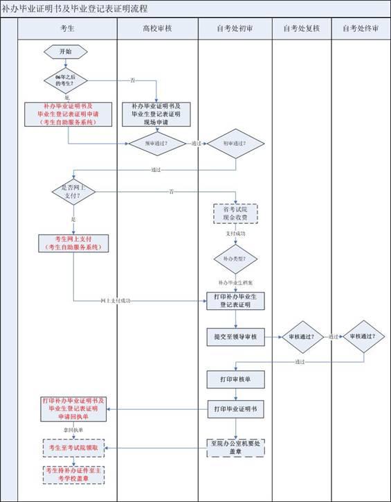
三、办理流程:
1、2006年之后毕业的考生直接登录湖南高等教育自学考试自助服务系统http://zikao.hneao.cn/net 填写“补办毕业证申请单”并提交主考学校进行审核(2006年之前的考生请带好相关材料到主考院校申请,由主考院校进行网上提交)。
2、系统显示主考学校审核和省自考处考籍管理人员初审通过后,考生进行网上支付(收费180元,依据湘价服〔2006〕 188号文件)。
3、网上支付成功后,考生可以进行查询审核状态查询。如果审核状态是“自考处终审通过”,则可以在此界面打印回执并准备好相应材料。
a、毕业证书原件遗失,在市(州)级以上公开发行的报刊刊登的遗失启事,并携带刊报的原件;
b、补办毕业证明书需要带毕业生登记表原件(有人事部门档案专用公章的复印件也可以),留存复印件;
c、补办毕业生登记表证明需要带毕业证原件(留存复印件),2007年前考生请复印毕业生花名册;
d、补办毕业证明书还需要提供免冠寸照一张,补办毕业生登记表证明需自行指定地方粘贴好免冠寸照;
e、考生本人申请需提供有效证件(身份证),需要验证原件,留存复印件;
f、 委托他人代办需要考生出具亲笔签字的委托书原件;
g、被委托人需要出具有效证件原件留存复印件;
4、考生凭带好打印的回执单和领证材料与湖南省考试院自考处考籍管理人员预约领取,预约电话:0731-88090245(2006年之前毕业的考生,在湖南商学院自考办〈联系电话:88688071,秦老师〉申请通过后,准备相关材料,可致电省考试院考籍管理人员进行电话预约,现场缴费办理)。
5、领取地址:湖南省教育考试院112办公室(长沙市岳麓区潇湘中路271号)。
附件:湖南省高等教育自学考试毕业证明书和毕业生登记表证明书办理流程图
