湖南工商大学
×
搜索过于频繁,请输入验证码
本站首页
学院概况
学院简介
办事指南
学院新闻
党群文化
党群文化
党员活动
党建制度
工会活动
招生专栏
招生专栏
成人教育
自学考试
教育培训
学工管理
学工管理
规章制度
日常管理
学生风采
信息中心
学籍学位
教学管理
考试信息
合作站点
联系我们
院长信箱
联系电话
自学考试
自考动态
招生简章
政策法规
教育教学
报名流程
证书样本
自学考试
首页
>
自学考试
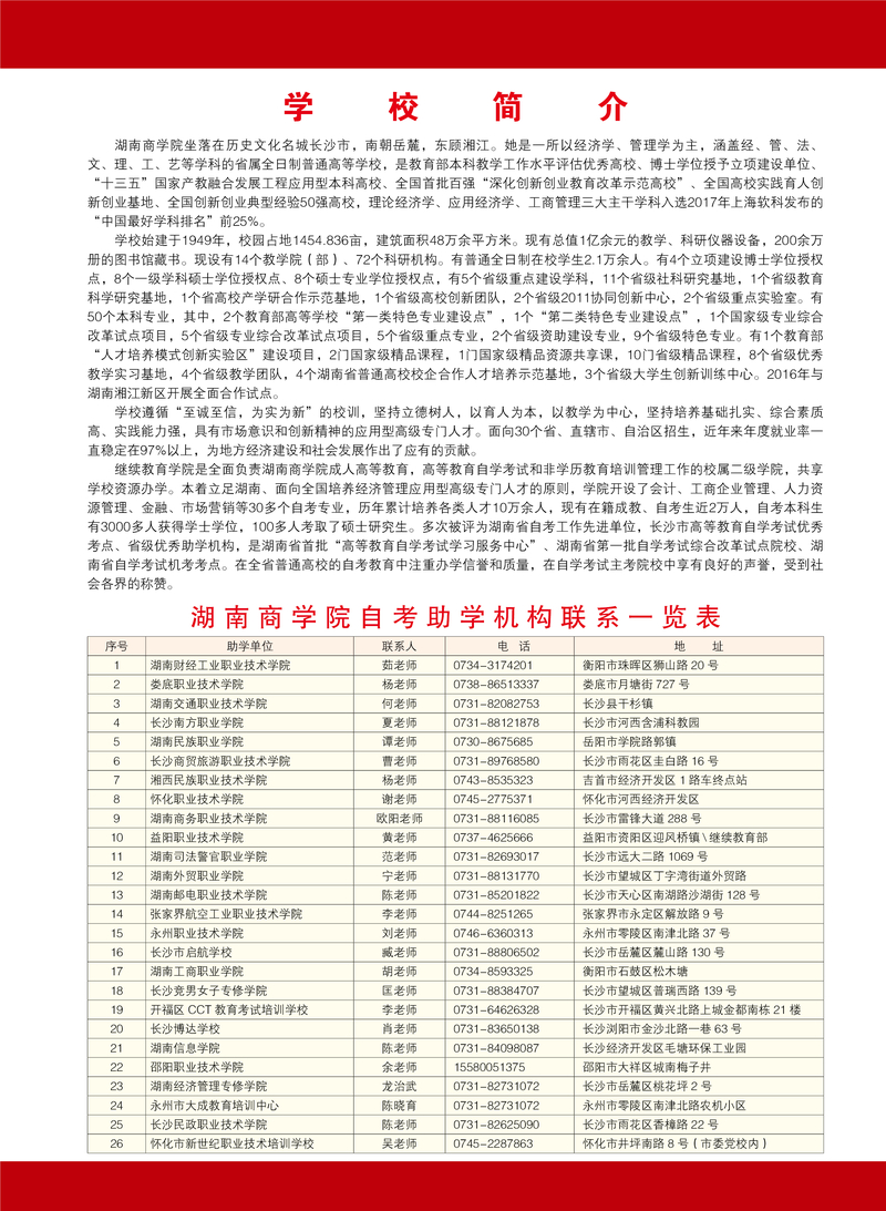
湖南商学院2018年自考招生简章
发布时间:2018-05-18
作者:
点击次数: